5月中旬群友COCO向「房屋貸款知識家」社群求助的法拍屋代標事件(延伸閱讀:前篇 https://loan-news.com.tw/highest-ranking-up/)日前二次聲明異議再度被士林地院裁定駁回,對此結果我們尊重司法專業人員的判斷,但仍深表遺憾。這邊知識長就與COCO共同協力抗爭的過程,跟大家作一個簡單的報告。
【爭點所在】
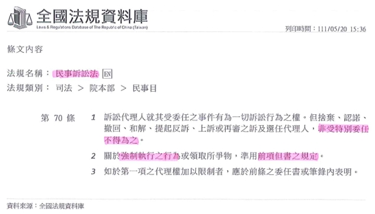
此次COCO代標法拍屋被判廢標的最關鍵理由即在於:COCO未於開標現場提供委託人本人之身分證正本。那究竟法律針對這點有沒有明確的規定呢?知識長特別整理了相關規定及說明供大家參考:
從這些規定及說明看下來,可以發現最根本的民事訴訟法及強制執行法並沒有規範到「委任人本人應備國民身分證正本或影本」這樣細節的事情。然後司法院在107年6月的時候制定了「地方法院民事執行處不動產投標參考要點」這個行政規則,那這個行政規則的法律位階到哪裡呢?它是否具有拘束各法院執行程序的效力呢?
以一般人民的觀點,司法院既然身為各法院的主管機關,其所制定的法規自應對各法院有一定的拘束力,縱使各法院另行制定自家法院專屬的程序規則,亦不宜與司法院原先制定的法規有所不同。但在法院裡實際執行法律的專業人士們,判斷邏輯卻不符合小民的法感情。現在就讓我們來看看士林地院先後兩次的駁回裁定理由:
<第一次的>
<第二次的>
由上述駁回理由觀之,顯見法院專業人士們均認為,只要各法院另行制定自己的程序規則,就算它跟司法院原先制定的內容寬嚴有異,但只要小民是要去該法院進行相關程序,僅符合司法院的規則是不夠的!一定要嚴格遵從該法院自行訂立的規則,因為主管機關司法院所訂定者只是”參考要點”而已!!!
【其他途徑的努力】
除了依循正規程序向士林地院聲明異議外,知識長也協助COCO利用其他管道表達訴求:
-
致電士林地院政風室,請求其查明該案執行程序有無不當之處。
由於COCO在代為投標前有先行至士林地院櫃檯詢問「受託投標是否一定要帶委託人之身分證正本?」,櫃檯人員告知COCO「攜帶委託人之身分證影本及自己的身分證正本就可以了」,可見士林地院內部的工作人員對其法院專屬的投標須知規定並不熟悉。用自身員工亦不熟悉的投標須知來要求初次前來投標的小民,甚至以此為由判定廢標,比例原則認定上是否失當?確實值得關注。不過,在這個途徑仍然只得到士林地院制式的回復:
-
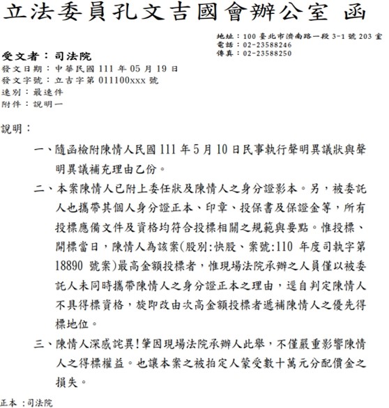
向立委陳情,透過立委國會辦公室詢問主管機關之意見。
經由社群內熱心群友的介紹,知識長幫忙COCO向孔文吉立委陳情此事,孔文吉立委國會辦公室也以最速件發函司法院,希望主管機關司法院能發表意見。可惜,司法院仍秉持一貫的官樣立場,表示不介入進行中的個案:
<立委幫忙發函>
<司法院的回復>
-
借助媒體的力量,投書風傳媒披露報導。





















